6. 报警产生器
1. 实验任务
用P1.0输出1KHz和500Hz的音频信号驱动扬声器,作报警信号,要求1KHz信号响100ms,500Hz信号响200ms,交替进行,P1.7接一开关进行控制,当开关合上响报警信号,当开关断开告警信号停止,编出程序。
2. 电路原理图
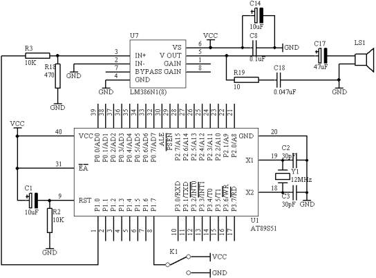
图4.6.1
3. 系统板上硬件连线
(1. 把“单片机系统”区域中的P1.0端口用导线连接到“音频放大模块”区域中的SPK IN端口上;
(2. 在“音频放大模块”区域中的SPK OUT端口上接上一个8欧的或者是16欧的喇叭;
(3. 把“单片机系统”区域中的P1.7/RD端口用导线连接到“四路拨动开关”区域中的K1端口上;
4. 程序设计内容
(1. 信号产生的方法
500Hz信号周期为2ms,信号电平为每1ms变反1次,1KHz的信号周期为1ms,信号电平每500us变反1次;
5. 程序框图
图4.6.2
6. 汇编源程序
FLAG BIT 00H
ORG 00H
START: JB P1.7,START
JNB FLAG,NEXT
MOV R2,#200
DV: CPL P1.0
LCALL DELY500
LCALL DELY500
DJNZ R2,DV
CPL FLAG
NEXT: MOV R2,#200
DV1: CPL P1.0
LCALL DELY500
DJNZ R2,DV1
CPL FLAG
SJMP START
DELY500: MOV R7,#250
LOOP: NOP
DJNZ R7,LOOP
RET
END
7. C语言源程序
#include <AT89X51.H>
#include <INTRINS.H>
bit flag;
unsigned char count;
void dely500(void)
{
unsigned char i;
for(i=250;i>0;i--)
{
_nop_();
}
}
void main(void)
{
while(1)
{
if(P1_7==0)
{
for(count=200;count>0;count--)
{
P1_0=~P1_0;
dely500();
}
for(count=200;count>0;count--)
{
P1_0=~P1_0;
dely500();
dely500();
}
}
}
}